最新考情
公職考試
公務人員考試
高考
普考
初等考
地方特考
警消·海巡·移民
一般警察
警察升等
警專招考
海巡特考
移民行政特考
司法·調查·國安
司法特考
調查特考
國安特考
關務·外交·國際
關務特考
外交特考
國際商務
原住民·身心特考
原住民特考
身心特考
軍轉公
退除役特考
升等升資考
公務升等
關務升等
警察升等
公路升資
港務升資
國營事業
台電·台水·台糖·中油
經濟部國營聯招
台電招考
台水招考
台糖招考
中油招考
台煙·台港·台船·台鐵
台煙招考
台港招考
台船招考
台鐵招考
北水·林業
北水招考
(阿里山)林業鐵路
中華電信·中華郵政
中華電信
中華郵政
中鋼·中龍
中鋼招考
中龍招考
捷運
台北捷運
桃園捷運
新北捷運
台中捷運
高雄捷運
農會·漁會·農田水利
農會
漁會
農田水利事業
升資考(郵局·台鐵)
郵局升資
台鐵升資
銀行招考
台灣銀行集團
台灣銀行
台銀人壽
台銀證券
土地銀行
第一銀行
華南銀行
彰化銀行
兆豐銀行
高雄銀行
台灣企銀
合作金庫·農業金庫
合作金庫
農業金庫
國營與特種金融機構
輸出入銀
金融聯徵中心
中央造幣廠
證照考試
記帳士
地政士
不動產經紀人
消防
消防士
消防師
導遊·領隊
導遊人員
領隊人員
社工師
專技證照
教檢教甄
教師甄試
教師檢定
教保人員
教育行政
AI規劃師
初中級 AI應用規劃師
AI專業人才培育園區
更多資訊
報名簡章
薪資福利
上班機構
工作內容
歷屆考題
網路書店
錄取心得
錄取心得
頒獎照片
全國連鎖
大台北地區
基宜花地區
桃竹苗地區
中彰投地區
雲嘉南地區
高屏地區
網路書店
雲端函授
雲端函授商城
雲端函授上課
影音資訊
課程試聽
考科試聽
經驗傳承
學長姐分享
發表會
考情發表
口試複試
金榜題名
慶功頒獎暨錄取分發說明
免費諮詢
填寫表單
登入
登入
註冊
忘記密碼?
註冊
註冊
已有帳號?
登入
:::
回模組首頁
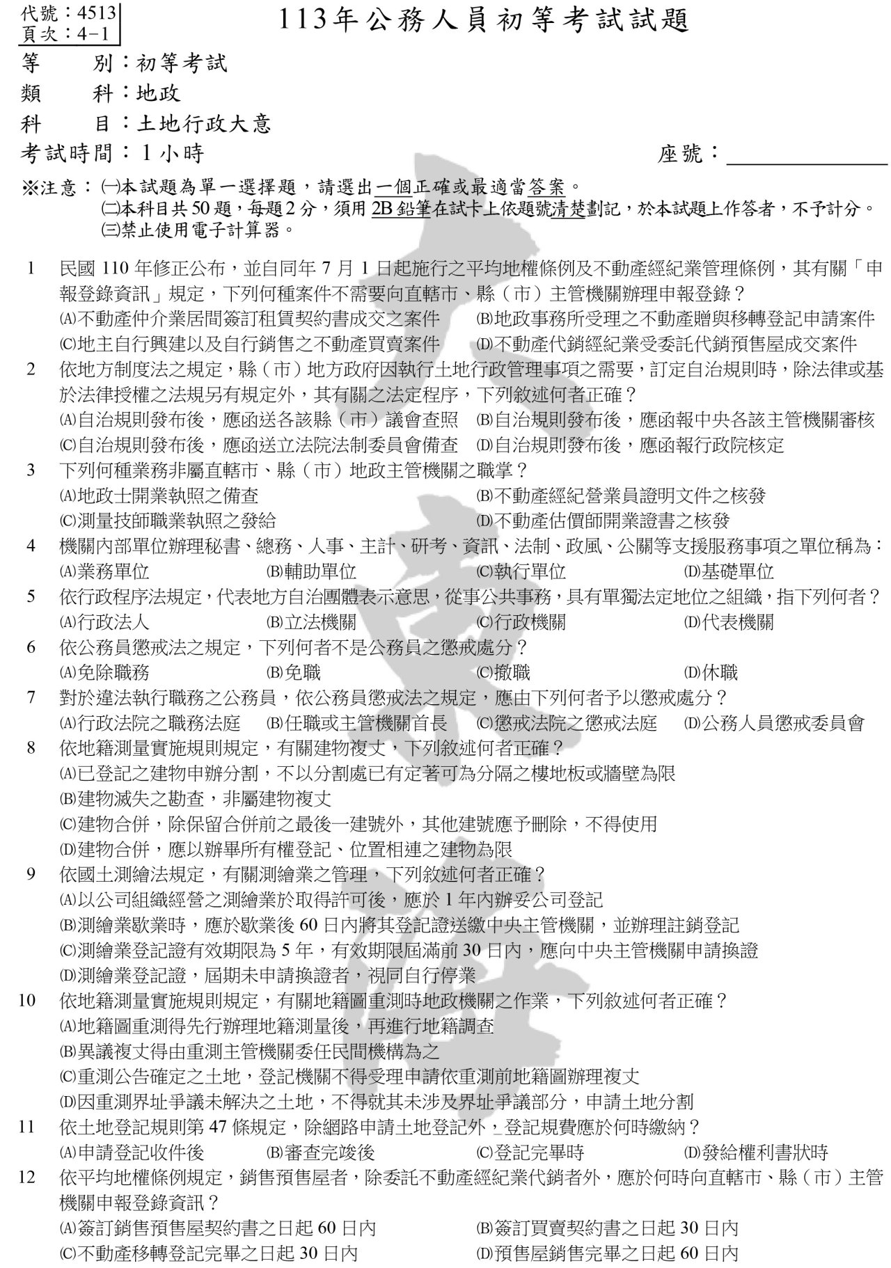
地政
土地行政大意